Sportage Club -

- дом, где живут Kia Sportage
основан в 2006г.

Внимание! В целях борьбы со спамом, новые пользователи НЕ могут начинать новые темы в форуме. Поэтому просьба задавать вопросы в уже существующих ветках, схожих по тематике. Надеемся на Ваше понимание.

Здравствуйте, гость ( Вход | Регистрация )


Индивидуальный подход, запчасти гарантированного качества, многолетний опыт, никакого официоза - дружеская атмосфера!

Обновление программного обеспечения блока управления двигателем, добавит лошадей, крутящего момента, снизит расход.

Чистые форсунки - залог хорошей работы двигателя. Мы проверяем и промываем форсунки на профессиональном стенде.

34 страниц V « < 24 25 26 27 28 > »   
Reply to this topicStart new topic
> Промывка форсунок свими силами, от Raqer
николай 72
post May 11 2015, 10:04 PM
Сообщение #501


Всепроходимец
**

Группа: завсегдатый
Сообщений: 59
Регистрация: 7-March 13
Пользователь №: 11,728
место дислокации: карелия медвежьегорск



на 107-х езжу больше года ничего не троит


--------------------
8-кл.1994 года
User is offlineProfile CardPM
Go to the top of the page
+Quote Post
Ермыч
post May 11 2015, 10:25 PM
Сообщение #502


властелин грязи
**********

Группа: завсегдатый
Сообщений: 2,999
Регистрация: 17-December 13
Пользователь №: 12,754
место дислокации: Брянск



Так у нас оказывается то форсунки разные... У меня на восьмиклапаннике - 0K01B 13 260 и 0K01B 13 250. А у вас всех таких крутых шестнадцатиклапанных - 0K01D 13 260 и 0K01D 13 250...


--------------------
Андрей SPORTAGE Кореец 1995г., доресталинг, короткий, MPI-SOHC, 8 V, 95 л.с., цвет - вишня, МКП, газовое оборудование OMVL SAVER-4.
User is offlineProfile CardPM
Go to the top of the page
+Quote Post
cladsl
post May 11 2015, 11:18 PM
Сообщение #503


вне рангов


Группа: завсегдатый
Сообщений: 9,502
Регистрация: 1-April 13
Пользователь №: 11,846
место дислокации: маристан



Цитата(Ермыч @ May 11 2015, 09:25 PM) *

Так у нас оказывается то форсунки разные... У меня на восьмиклапаннике - 0K01B 13 260 и 0K01B 13 250. А у вас всех таких крутых шестнадцатиклапанных - 0K01D 13 260 и 0K01D 13 250...

и на 8-кл ставят... http://www.sportage-club.com/ipb/index.php...opic=10689&st=0 )))
User is offlineProfile CardPM
Go to the top of the page
+Quote Post
Антон14
post May 12 2015, 02:06 AM
Сообщение #504


Обитатель грязи!
*******

Группа: завсегдатый
Сообщений: 540
Регистрация: 25-April 12
Пользователь №: 10,448
место дислокации: г. Рязань



Цитата(cladsl @ May 11 2015, 08:57 AM) *

тут прям все сплошные электроники... а я вот паяльником тока пластмассу клеить умею а капутыром тока слова в форум писать да видео смареть... так шо мне все ваши юсб и ттл с объяснением на пальцах не понять... а вот с трансем и релюхой наглядно-понятные варианты и схемы )))


Для особо тугих есть готовые переходники USB-COM.
http://www.ebay.com/sch/i.html?_from=R40&_...om&_sacat=44932

Хотя такой-же переходник можно легко сделать из ненужного USB шнура для телефона, в котором есть микросхема PL-2303. Нужно просто найти вывод DTR, который идёт от второй ноги микросхемы.
Через этот выход и управляется силовой ключ форсунки.

Хотя можно не парить мозг, а просто отдать форсунки на промывку и посмотреть как их проверяют. Должны проверить в импульсном режиме, чтобы все четыре форсунки лили одинаково. Должны вытащить сеточки и промыть или заменить их. Если этого не сделали - то это не промывка и проверка, а просто сбор денег.


--------------------
Kia Sportage 2.0, SOHC, бензин, 95 л.с., МКПП, 1993 г.в.
User is offlineProfile CardPM
Go to the top of the page
+Quote Post
Ермыч
post May 12 2015, 03:11 AM
Сообщение #505


властелин грязи
**********

Группа: завсегдатый
Сообщений: 2,999
Регистрация: 17-December 13
Пользователь №: 12,754
место дислокации: Брянск



Цитата(Антон14 @ May 12 2015, 02:06 AM) *

.......... Должны вытащить сеточки и промыть или заменить их. Если этого не сделали - то это не промывка и проверка, а просто сбор денег.

Ну можно с этим и согласится, но только если форсунки моются и проверяются не на нормальном функциональном стенде, а каким ни будь шприцем. Если грамотно мыть на хорошем стенде, то сетки меняются по необходимости, а не безусловно. Для моих форсунок, которые прошли чуть больше 100 тыс. без промывки, снимать и менять сетки не понадобилось - форсунки хорошо прочистились и дозируют бензин одинаково чётко по норме, не переливают, не недоливают, и хорошо держат. Для чего у них менять сетки, что бы они работали лучше лучшего? Мастер сначала обмывает форсунки, чистит сеточки изнутри и ставит их на стенд - проверяет распыл и дозирование бензина до промывки. Потом заливает не бензин, а промывку и моет. Потом опять заливает бензин и проверяет распыл и дозирование именно бензина на разных режимах. Если результаты хорошие, то что ещё нужно? Если плохие, то и сетки меняются, и ультразвук применяется. Я не считаю, что с меня просто содрали деньги. И сетки у меня новые были, но ни какого смысла их менять небыло.


--------------------
Андрей SPORTAGE Кореец 1995г., доресталинг, короткий, MPI-SOHC, 8 V, 95 л.с., цвет - вишня, МКП, газовое оборудование OMVL SAVER-4.
User is offlineProfile CardPM
Go to the top of the page
+Quote Post
cladsl
post May 12 2015, 06:56 AM
Сообщение #506


вне рангов


Группа: завсегдатый
Сообщений: 9,502
Регистрация: 1-April 13
Пользователь №: 11,846
место дислокации: маристан



Цитата(Антон14 @ May 12 2015, 01:06 AM) *

Для особо тугих есть готовые переходники USB-COM.
http://www.ebay.com/sch/i.html?_from=R40&_...om&_sacat=44932

Хотя такой-же переходник можно легко сделать из ненужного USB шнура для телефона, в котором есть микросхема PL-2303. Нужно просто найти вывод DTR, который идёт от второй ноги микросхемы.
Через этот выход и управляется силовой ключ форсунки.

Хотя можно не парить мозг, а просто отдать форсунки на промывку и посмотреть как их проверяют. Должны проверить в импульсном режиме, чтобы все четыре форсунки лили одинаково. Должны вытащить сеточки и промыть или заменить их. Если этого не сделали - то это не промывка и проверка, а просто сбор денег.

т.е. прямо этот DTR кончик на форскнуку садица а импульсы утилитка какая-то формирует ???)))
User is offlineProfile CardPM
Go to the top of the page
+Quote Post
alldn
post May 12 2015, 11:54 AM
Сообщение #507


властелин грязи
**********

Группа: завсегдатый
Сообщений: 2,492
Регистрация: 25-July 08
Из: Тамбов
Пользователь №: 5,555
место дислокации: Тамбовская обл, Тамбовский р-н. с. Богословка



Для того, чтобы выдать этот сигнал на форсунку нужен сильноточный ключ. Реле не покатит, мощности сигнала не хватит его включить.
Да и вообще, есть сомнение , что в продающихся переходниках есть этот сигнал. Как правило там только RX-TX и все. Остальных сигналов нет и вывести их не удается, т.к. на плате стоит бескорпусная микросхема залитая блямбой компаунда.

Цитата
на 107-х езжу больше года ничего не троит

А почему собственно должно "троить"? Ведь "троит" - значит не заботает один цилиндр. Почему часть форсунок будет работать, а часть нет, если все они рабочие и давление на все подается одинаковое?
107-ые форсунки от УАЗ 3160, двигатель 2.9 i 120 л.с. бензин. Мощность та же, объем даже больше. А производительность - думаю просто у наших есть большой запас по производительности, который на деле не используется. Или вообще это какая-то левая величина. Трудно однозначно соотнести ее с объемом или лошадьми.


--------------------
Александр
KIA Sportage Grand 2006 2.0 DOHC МКПП
Изображение
User is offlineProfile CardPM
Go to the top of the page
+Quote Post
cladsl
post May 12 2015, 12:06 PM
Сообщение #508


вне рангов


Группа: завсегдатый
Сообщений: 9,502
Регистрация: 1-April 13
Пользователь №: 11,846
место дислокации: маристан



этож тада к этому девайсу ещё ключ а к ключу и доп. питание +капутыр... дак в каком же месте проще то ???))) проще действительно всё сразу тада собрать как alldn предлагает а не городить паровоз )))

Цитата(alldn @ May 12 2015, 10:54 AM) *

А почему собственно должно "троить"? Ведь "троит" - значит не заботает один цилиндр. Почему часть форсунок будет работать, а часть нет, если все они рабочие и давление на все подается одинаковое?
107-ые форсунки от УАЗ 3160, двигатель 2.9 i 120 л.с. бензин. Мощность та же, объем даже больше. А производительность - думаю просто у наших есть большой запас по производительности, который на деле не используется. Или вообще это какая-то левая величина. Трудно однозначно соотнести ее с объемом или лошадьми.

вот я об этом уже не раз говорил меня никто не слышит )))
User is offlineProfile CardPM
Go to the top of the page
+Quote Post
alldn
post May 12 2015, 12:09 PM
Сообщение #509


властелин грязи
**********

Группа: завсегдатый
Сообщений: 2,492
Регистрация: 25-July 08
Из: Тамбов
Пользователь №: 5,555
место дислокации: Тамбовская обл, Тамбовский р-н. с. Богословка



Однозначно тут не скажешь. Кому-то проще отогнать авто в сервис и заплатить за ремонт, но знаю есть много таких, кому интереснее самому повозиться и все-таки разрешить эту головоломку. Они обычно покупают/изготавливают разные инструменты, приспособы..., вот для них будет интересно посмотреть на форсы в своем гараже на своем стенде, самим отремонтироваться, помочь друзьям.
Каждому свое.

Цитата
вот я об этом уже не раз говорил меня никто не слышит )))

Согласен.


--------------------
Александр
KIA Sportage Grand 2006 2.0 DOHC МКПП
Изображение
User is offlineProfile CardPM
Go to the top of the page
+Quote Post
cladsl
post May 12 2015, 12:14 PM
Сообщение #510


вне рангов


Группа: завсегдатый
Сообщений: 9,502
Регистрация: 1-April 13
Пользователь №: 11,846
место дислокации: маристан



согласен... да и в сервисах чесговоря люди на хлеб себе ЗАРАБАТЫВАЮТ... охото им за гроши с одной машиной несколько дней копошица када можно с десятка за день кучу сливок снять... это нормально в принципе но клиента мягко говоря раздражает )))
User is offlineProfile CardPM
Go to the top of the page
+Quote Post
alldn
post May 12 2015, 12:19 PM
Сообщение #511


властелин грязи
**********

Группа: завсегдатый
Сообщений: 2,492
Регистрация: 25-July 08
Из: Тамбов
Пользователь №: 5,555
место дислокации: Тамбовская обл, Тамбовский р-н. с. Богословка



Теоретически для клиента это хороший подход, он получает хорошо отремонтированную машину. А то, что он денег отдал в разы больше - это ремонтников не волнует, это трудности автовладельца.
У моего знакомого на стоянке стартер сам включился и машина поехала, уперлась в стену дома и буксовала там сигналя. После снятия клеммы вроде все восстановилось. Отогнали в сервис, там сменили стартер, замок и проводку! А ничего там больше и быть не могло. Нафига думать и смотреть - все махнули и дело с концом. Зато 100% не будет нареканий.
Так вот все ремонтируют. Ставят - не помогло, "но уже лучше", и дальше продолжают менять все подряд.


--------------------
Александр
KIA Sportage Grand 2006 2.0 DOHC МКПП
Изображение
User is offlineProfile CardPM
Go to the top of the page
+Quote Post
Антон14
post May 12 2015, 01:14 PM
Сообщение #512


Обитатель грязи!
*******

Группа: завсегдатый
Сообщений: 540
Регистрация: 25-April 12
Пользователь №: 10,448
место дислокации: г. Рязань



Цитата(cladsl @ May 12 2015, 07:56 AM) *

т.е. прямо этот DTR кончик на форскнуку садица а импульсы утилитка какая-то формирует ???)))


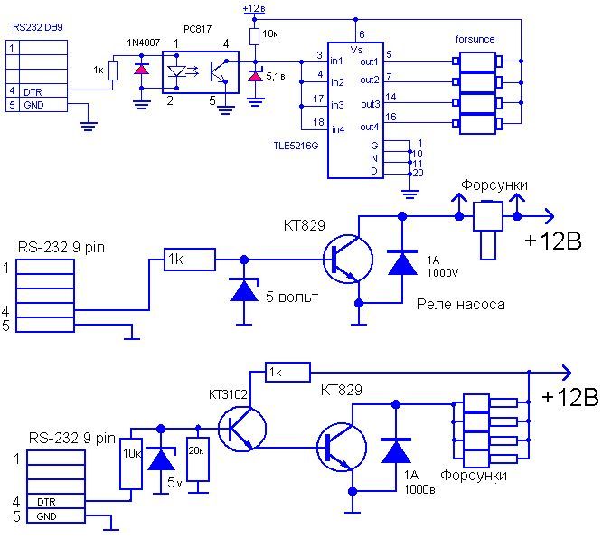
На форсунку садится через силовой ключ. Который состоит аж из 4-х деталей. Очень тяжко спаять эти 4 детали. Утилитка и схема ключа, если кто невнимательно смотрел, вот в архиве: http://www.niva-faq.msk.ru/tehnika/dvigate...estInjector.zip
Вот схемы посложней:
Прикрепленное изображение
Вот схема из 4-х деталей, которая тоже должна работать без всяких проблем:
Прикрепленное изображение

Вот нашел тему, где тоже есть архив с программой, а то предыдущая ссылка не работает:
http://mikrob.ru/viewtopic.php?f=372&t=484...рсунки&start=45

Утилиту можно поставить на компьютер и посмотреть что да как даже без всяких манипуляций по сборке устройства.

Цитата(Ермыч @ May 12 2015, 04:11 AM) *
И сетки у меня новые были, но ни какого смысла их менять небыло.

Сеточка стоит 25 рублей. Поменять на наших форсунках - 5 минут. Если ложить форсунку в ультразвуковую ванну, то, может быть, из сетки грязь и высыпется. А если просто промывочной жидкостью промывать - то не факт. Промывщики просто бояться что-то поломать, всяких форсунок много модификаций, кто знает можно там вытащить сетку без повреждений или нет. Да и париться с сетками им не охота. Им проще собирать деньги, тем более что люди им сами несут. А парить мозг, что "плохо помыл" один фиг будут. Тут товарищ не соизволил даже поменять топливный фильтр и проверить давление в рампе. А уже грешит на промывщика.

Я, кстати, свои форсунки никакой промывочной жидкостью не мыл. Просто вынул и прочистил сети. И промыл форсунки бензином, погонял в разных режимах. Троила именно из-за того, что в одной сетке было грязи больше, чем в других, и фактически бензин через самую забитую сетку не проходил. Потом распилил топливный фильтр - он был полностью забит ржой. Никогда бы не поверил, если бы сам не видел, что так много грязи вообще может быть. Хотя проехал на этом фильтре всего 10 тысяч километров. Может быть где-то заправился грязью со дна бензинохранилища, а может быть надо топливныйбак менять.


--------------------
Kia Sportage 2.0, SOHC, бензин, 95 л.с., МКПП, 1993 г.в.
User is offlineProfile CardPM
Go to the top of the page
+Quote Post
cladsl
post May 12 2015, 01:33 PM
Сообщение #513


вне рангов


Группа: завсегдатый
Сообщений: 9,502
Регистрация: 1-April 13
Пользователь №: 11,846
место дислокации: маристан



Изображение

4 нога это DTR ???)))

ЗЫ: а точно увидел )))

ЗЗЫ: нормально ссылка работает качнулся архив )))
User is offlineProfile CardPM
Go to the top of the page
+Quote Post
709
post May 12 2015, 06:12 PM
Сообщение #514


вне рангов


Группа: завсегдатый
Сообщений: 22,334
Регистрация: 21-November 10
Из: столица РМЭ
Пользователь №: 8,732
место дислокации: дубки



Цитата(alldn @ May 12 2015, 10:54 AM) *

А почему собственно должно "троить"?

Эт вопрос к Ермыч B178.gif он -же утверждает,что 107-ые троят ep.gif ep.gif ep.gif

Цитата(Ермыч @ May 11 2015, 12:01 PM) *

107 и прочие "заменители" будут троить.

B020.gif


--------------------
Изображение

НЕ ЖАЛЕЙ МЕСТА ДЛЯ ИНСТРУМЕНТА В БАГАЖНИКЕ СВОЁМ,ЛУЧШЕ ВОДКИ МЕНЬШЕ ВОЗЬМИ!
Изображение
User is offlineProfile CardPM
Go to the top of the page
+Quote Post
Виктор
post May 12 2015, 07:09 PM
Сообщение #515


вне рангов


Группа: завсегдатый
Сообщений: 5,563
Регистрация: 27-August 07
Пользователь №: 3,072
место дислокации: Беларусь



Цитата(alldn @ May 12 2015, 09:54 AM) *

...
А почему собственно должно "троить"? Ведь "троит" - значит не заботает один цилиндр.

Троит - это пропуск воспламенения. Отбрасывая все, что звязано со свечами, имея ввиду только бензин, бедная смесь (ниже 1/17) тоже может не воспламенится. При этом бензин в смеси будет!
Цитата
Почему часть форсунок будет работать, а часть нет, если все они рабочие и давление на все подается одинаковое?

Скорее всего, адаптация ЭБУ сглаживает несоответствие, в большей или меньшей степени, в зависимости от состояния лямбды.
Цитата
107-ые форсунки от УАЗ 3160, двигатель 2.9 i 120 л.с. бензин. Мощность та же, объем даже больше. А производительность - думаю просто у наших есть большой запас по производительности, который на деле не используется. Или вообще это какая-то левая величина.

Не фантазируйте, мужики! На самом деле все проще и конкретнее!
Форсунки производителями авто не ставятся "которые под руку попали", а строго под "лошадиные силы" или кВты. Есть специальный расчет. Никаких "больших" запасов не предусматривается!
Но главное, производительность форсунки прописывается в топливных картах ЭБУ. Это значит, что весь расчет (топливных карт и др.) строится на том, что, к примеру, за 3 мс форсунка впрыснет именно ТАКОЕ к-во топлива, а не ДРУГОЕ.
Цитата
Трудно однозначно соотнести ее с объемом или лошадьми.

Легко! Внизу страницы калькулятор...


--------------------
Был 98г. 2.0 DOHC, бензин, МКПП
сейчас VW T5 Caravelle, 2008г., 2,0 бензин, МКПП
User is offlineProfile CardPM
Go to the top of the page
+Quote Post
cladsl
post May 12 2015, 07:46 PM
Сообщение #516


вне рангов


Группа: завсегдатый
Сообщений: 9,502
Регистрация: 1-April 13
Пользователь №: 11,846
место дислокации: маристан



и все таки она вертится ©
User is offlineProfile CardPM
Go to the top of the page
+Quote Post
Александр 533
post May 12 2015, 11:32 PM
Сообщение #517


вне рангов


Группа: завсегдатый
Сообщений: 4,002
Регистрация: 17-December 09
Из: Московская обл. Щелковский р-он.
Пользователь №: 7,043
место дислокации: Московская обл.



Цитата(alldn @ May 12 2015, 11:19 AM) *

Теоретически для клиента это хороший подход, он получает хорошо отремонтированную машину. А то, что он денег отдал в разы больше - это ремонтников не волнует, это трудности автовладельца.
У моего знакомого на стоянке стартер сам включился и машина поехала, уперлась в стену дома и буксовала там сигналя. После снятия клеммы вроде все восстановилось. Отогнали в сервис, там сменили стартер, замок и проводку! А ничего там больше и быть не могло. Нафига думать и смотреть - все махнули и дело с концом. Зато 100% не будет нареканий.
Так вот все ремонтируют. Ставят - не помогло, "но уже лучше", и дальше продолжают менять все подряд.

Саша, ты очень сложно подходишь к проблеме. Попробуй мысленно вернуться в девяностые. Нет ничего, ни магазинов, ни мануалов, ни опыта. Есть проблема и желание её решить. Троит. Возьми стетоскоп и прослушай форсунки. Если будет слышна разница - ну почти победа. Ничего не слышно. Далее - берем провод от первой форсы, удлинняем, ставим выключатель, и на ХХ отключаем. Так по очереди (не все сразу а именно по очереди, так проще) и дойдешь до больной. Обязательно. А вот вопрос - ты когда сеточки выковыривал форсунку как держал? Нужно сеточкой вниз всё время операции. А на подсосы по колечкам проверял ?


--------------------
Sportаge 2005, гранд, МКПП, бензин, 128 л/с, 16 кл. Калининград, лето - BFGoodrich All Terrain - T/A LT215/75/15 KO2, зима Marshal- KC 11 215/75/15, шиповка, всё на нивской штамповке, стальное брюхо 4 мм из 4 частей, силовой передний бампер, хай-джек, лифт-мейт, хабы - болтики "а-ля Тамбов".
Хочу, могу, умею и буду...
User is offlineProfile CardPM
Go to the top of the page
+Quote Post
Lexadies
post May 13 2015, 12:11 AM
Сообщение #518


гряземяситель
*****

Группа: завсегдатый
Сообщений: 364
Регистрация: 24-November 14
Пользователь №: 13,782
место дислокации: Муром



Бывает ешо так
Прикрепленное изображение
Прикрепленное изображение
Прикрепленное изображение

В итоге пока с рампы не снял редухтор и не почистил шомполом от ружья... мотру не полегчало
эта слизь не смывалась даже спиртом ef.gif ... жалко впустую истраченный 96%-й h365g.gif
более того при высыхании я получил белый налет, который отскрябыванием превращался в порошок (надеюсь нариков среди нас нет) B200.gif
Какие там сеточки, приблуды промывки, ультразвуки, стенды... Шомпол 16 калибра - мое спасенье!


--------------------
Г. Муром , Sportage 2001г DOHC 128л.с. МКПП, Калининградец, Номер рамы сгнил, Утановлен электровентилятор, бронзовые втулки. Продано
TOYOTA CARINA E; TOYOTA Corolla E12
User is offlineProfile CardPM
Go to the top of the page
+Quote Post
Ермыч
post May 13 2015, 12:15 AM
Сообщение #519


властелин грязи
**********

Группа: завсегдатый
Сообщений: 2,999
Регистрация: 17-December 13
Пользователь №: 12,754
место дислокации: Брянск



Цитата(Lexadies @ May 13 2015, 12:11 AM) *

Бывает ешо так
Прикрепленное изображение
Прикрепленное изображение
Прикрепленное изображение

В итоге пока с рампы не снял редухтор и не почистил шомполом от ружья... мотру не полегчало
эта слизь не смывалась даже спиртом ef.gif ... жалко впустую истраченный 96%-й h365g.gif
более того при высыхании я получил белый налет, который отскрябыванием превращался в порошок (надеюсь нариков среди нас нет) B200.gif
Какие там сеточки, приблуды промывки, ультразвуки, стенды... Шомпол 16 калибра - мое спасенье!

Фильм вспомнился "Чужой"... Там то же точно такая же слизь не смывающаяся была...


--------------------
Андрей SPORTAGE Кореец 1995г., доресталинг, короткий, MPI-SOHC, 8 V, 95 л.с., цвет - вишня, МКП, газовое оборудование OMVL SAVER-4.
User is offlineProfile CardPM
Go to the top of the page
+Quote Post
Александр 533
post May 13 2015, 12:17 AM
Сообщение #520


вне рангов


Группа: завсегдатый
Сообщений: 4,002
Регистрация: 17-December 09
Из: Московская обл. Щелковский р-он.
Пользователь №: 7,043
место дислокации: Московская обл.



Цитата(Lexadies @ May 12 2015, 11:11 PM) *

Бывает ешо так
Прикрепленное изображение
Прикрепленное изображение
Прикрепленное изображение

В итоге пока с рампы не снял редухтор и не почистил шомполом от ружья... мотру не полегчало
эта слизь не смывалась даже спиртом ef.gif ... жалко впустую истраченный 96%-й h365g.gif
более того при высыхании я получил белый налет, который отскрябыванием превращался в порошок (надеюсь нариков среди нас нет) B200.gif
Какие там сеточки, приблуды промывки, ультразвуки, стенды... Шомпол 16 калибра - мое спасенье!

От этилового всегда налет. Нужно изопропиловый использовать.


--------------------
Sportаge 2005, гранд, МКПП, бензин, 128 л/с, 16 кл. Калининград, лето - BFGoodrich All Terrain - T/A LT215/75/15 KO2, зима Marshal- KC 11 215/75/15, шиповка, всё на нивской штамповке, стальное брюхо 4 мм из 4 частей, силовой передний бампер, хай-джек, лифт-мейт, хабы - болтики "а-ля Тамбов".
Хочу, могу, умею и буду...
User is offlineProfile CardPM
Go to the top of the page
+Quote Post

34 страниц V « < 24 25 26 27 28 > » 
Reply to this topicStart new topic
1 чел. читают эту тему (гостей: 1, скрытых пользователей: 0)
Пользователей: 0

 



Текстовая версия Сейчас: 1st October 2025 - 08:32 AM
Rambler's Top100
Авто каталог ссылок, Top 50. Каталог сайтов OpenLinks.RU Каталог сайтов Всего.RU CarExpert.ru: Автомобили мира - каталог, фотографии, отзывы, продажа автомобилей, страхованиеSmesend.biz
Invision Power Board Default Green Skin by Professional n00b